
数据观 昨天
全文共计7471字,预计阅读时间13分钟
来源 | 广东省人民政府门户网站、茂名市政务服务网
编辑 | 蒲蒲
2月24日,广东省数字政府改革建设2020年工作要点正式发布,提出深入落实“1+1+9”工作部署,按照“全省一盘棋”的工作思路,进一步夯实数字政府基础能力,擦亮“粤系列”移动应用品牌,强化省市改革协同,加大对新型冠状病毒肺炎疫情防控等重点工作的支撑力度,加快政府职能转变,提升政府治理能力和水平,推动营商环境和民生不断改善。
广东省人民政府办公厅关于印发广东省数字政府改革建设2020年工作要点的通知
粤办函〔2020〕20号
各地级以上市人民政府,省政府各部门、各直属机构:
《广东省数字政府改革建设2020年工作要点》已经省人民政府同意,现印发给你们,请认真贯彻执行。执行中遇到的问题,请径向省政务服务数据管理局反映。
省政府办公厅
2020年2月14日
广东省数字政府改革建设2020年工作要点
2020年是数字政府改革建设攻坚之年。做好2020年数字政府改革建设工作,要以习近平新时代中国特色社会主义思想为指导,全面贯彻党的十九大和十九届二中、三中、四中全会精神,深入贯彻落实习近平总书记对广东重要讲话和重要指示批示精神,以粤港澳大湾区建设为“纲”,以支持深圳建设中国特色社会主义先行示范区为牵引,深入落实“1+1+9”工作部署,按照“全省一盘棋”的工作思路,进一步夯实数字政府基础能力,擦亮“粤系列”移动应用品牌,强化省市改革协同,加大对新型冠状病毒肺炎疫情防控等重点工作的支撑力度,加快政府职能转变,提升政府治理能力和水平,推动营商环境和民生不断改善。
一、助力打赢疫情防控阻击战
充分发挥数字政府平台对新型冠状病毒肺炎疫情防控工作的支撑作用,在信息发布、数据分析和在线服务等方面持续发力,让数据多跑路,让企业、群众办事少出门,更好实现网上快捷办事、平安办事、健康办事,助力打赢疫情防控阻击战。
(一)建立疫情数据实时共享机制。构建防疫数据动态采集、实时共享、深度加工处理、结果及时反馈共享机制,形成业务数据使用闭环,按照基础数据、核心数据和分析应用三个层级部署开展数据共享和应用,有效支撑疫情防控工作。围绕严格控制传染源、切断传播途径、保护易感人群等业务需求,统一归集基础数据,为疫情防控分析提供数据支撑。(省政务服务数据管理局牵头)
(二)加强防控数据分析应用。建立疫情数据分析平台,对相关数据进行实时监测和动态分析,实现对重点地区来粤人员“一人一档”精准管理和服务。搭建省界高速和国省道机动车来粤人员“入粤登记”服务系统,提高数据采集和分析效率。上线疫情防控服务专区,及时发布和推送权威疫情信息,为群众提供疫情线索寻人、个人健康申报、疫情群众监督等便民服务。(省直有关部门按职责分别负责)
(三)优化在线政务服务和应急指挥。依托数字政府一体化平台,梳理群众常用、急用的高频服务事项,进一步优化在线服务流程,让更多事项实现在线办理、不见面审批、不出门办成事。加大“粤政易”协同办公平台的推广应用力度,实现在线审批、远程开会,减少人员聚集。强化应急指挥线路保障,确保视频会议系统运行稳定,保障省界检疫卡口无线通讯畅通。(省政务服务数据管理局,省通信管理局牵头)
二、擦亮“粤系列”移动应用品牌
充分利用数字政府集约化建设规模效应,打破“数据壁垒”,打通政务服务关键环节,优化平台使用体验,进一步擦亮“粤系列”移动应用品牌,为企业、群众和公务人员提供更优质的服务。
(四)粤省事。拓展“粤省事”服务事项覆盖范围,继续大力推动交通、民政、人社、医疗、教育、水电气、社会治理等重点领域高频民生服务事项“指尖办”,鼓励各地开展区域特色服务创新。建立健全“试用员”“找茬”机制及用户体验情况通报机制,提升“粤省事”功能设置和用户体验。加大宣传推广力度,实现日均访问次数超过1800万次,实名注册用户数突破5000万。(省政务服务数据管理局牵头)
(五)粤商通。继续大力推动市场监管、税务、海关、人社、科技创新、公共资源交易、用能报装、金融等领域企业高频服务事项入驻“粤商通”平台,开发企业主页、黄页、信用出示等特色功能,鼓励各地开展区域特色服务创新,实现平台服务事项超过500项,实名注册用户超过200万。(省政务服务数据管理局牵头)
(六)粤政易。完善“粤政易”移动办公平台并在全省推广应用,推动“掌上审批”。完善标准版办文系统(OA),分批推广、按需应用,推动省直单位办文系统80%以上与“粤政易”移动办公平台、非涉密电子公文交换系统对接,实名注册用户超过50万。推进非涉密电子公文交换系统全省覆盖,实现100%镇(街)、村(居)接入,积极推动提供公共服务的企业接入。(省政务服务数据管理局牵头)
(七)粤监管。建设面向监管执法人员的“粤监管”移动应用,实现与“双随机、一公开”综合监管平台、行政执法“两平台”等监管业务系统对接,依托“粤政图”为执法人员提供监管现场全景信息,支持移动取证和移动执法。年底前推广到各级主要监管执法单位使用,实现活跃用户达到5万人以上。(省政务服务数据管理局牵头)
三、支撑重点领域改革建设工作取得新突破
充分发挥数字政府改革的支撑牵引作用,强化与粤港澳大湾区建设、深圳先行示范区建设和广州实现老城市新活力,以及深化“放管服”改革、优化营商环境等重点工作一体部署、一体推进,以点带面推动其他领域改革取得新突破。
(八)创新打造“湾区通”平台。深入贯彻落实粤港澳大湾区建设工作部署,针对粤港澳企业群众网上办事习惯特点,推出“湾区通”,整合提供一站式湾区资讯、主题服务和商机速递功能,推出不少于200个港澳居民在粤办事指南,实现两地车辆年审等不少于20个事项指尖办理。(省政务服务数据管理局牵头)
(九)深化审批制度改革。持续优化营商环境,完善工程建设审批管理系统,推动各地城市工程建设项目基本信息和审批数据全面共享和实时同步,同步时间控制在5分钟内。充分利用省一体化政务服务平台基础支撑能力,推进企业用水用气报装“一网通办”,实现全流程不见面审批。建设不动产登记信息平台,构建不动产登记“网上办”服务体系,实现24小时“不打烊”。压缩不动产登记办理时间,实现一般登记3个工作日内、抵押登记1个工作日内办结。(省住房城乡建设厅、自然资源厅牵头)
(十)全面优化一体化政务服务平台。深化“放管服”改革,加强与国家一体化政务服务平台对接,抓好“政务服务一网通办”,健全政务服务“好差评”评价体系。优化“办成一件事”主题集成服务,实现不少于100项高频服务“一张表”“一套材料”办理。拓展电子印章、电子证照等在网上办事中的应用,实现40%以上省级依申请政务服务事项办理结果电子化。推动各地政务服务大厅自助终端由专用一体机向综合一体机逐步转换,推进网上政务服务能力向国有商业银行等不少于6000台现有智能自助终端延伸。支持民族地区加强政务服务能力建设,以少数民族特色服务为重点拓展移动政务服务。(省政务服务数据管理局牵头)
(十一)搭建全省统一的规划综合管理信息平台。对接国家规划综合管理信息平台及省国土空间规划“一张图”实施监督管理系统等,推进规划信息互联互通、归集共享,实现对发展规划、空间规划、专项规划、区域规划等4类省级规划的编制和实施进行动态监测和统一管理,更好发挥发展规划战略导向作用。(省发展改革委牵头)
(十二)探索构建“数字财政”综合管理平台。制定全省统一的财政核心业务规范和技术标准,整合现有财政业务系统,构建“数字财政”综合管理平台,为省级110多个部门超过1300个省直预算单位提供服务,逐步实现全省财政核心业务“横向到边、纵向到底”管理,全面提升财政制度建设和治理能力水平。(省财政厅牵头)
(十三)完善中小企业融资平台。提供中小微企业融资一站式服务,探索提升P2P风险预警和监管信息化水平,强化与“粤商通”涉企移动政务服务应用平台对接,实现平台注册企业数不少于10000家,提供融资服务的金融机构数量不少于200家,上线金融产品数不少于300款,中小企业通过平台申请并获得金融机构授信审批金额不少于10亿元。(省地方金融监管局牵头)
(十四)继续深化“智慧应急”体系建设。围绕应急管理全链条,加快建设应急管理综合应用平台,编织全域覆盖的感知通信“一张网”和预测预警预报综合防控“一张图”,打造扁平高效和移动便捷的管理服务工具,构建快速响应和综合协调的应急指挥体系,打造共建共治共享共创的应急管理信息化新模式。(省应急管理厅牵头)
(十五)积极提升生态环境监测监管一体化能力。构建生态大数据专题数据中心、智慧生态云平台和面向企业及公众的生态环境政务服务统一门户,提升污染源监管、监控和大数据分析应用能力。基于物联网技术新增拓展306个站点站房可视化管理,建成生态环境监测一体化业务应用,实现省市生态环境监测数据资源的集中管理、统一发布。(省生态环境厅牵头)
(十六)加快推进“互联网+医疗健康”。围绕服务健康广东战略部署和重大传染病防控要求,加快各级公立医疗卫生机构及村卫生室接入政务外网,健全完善全省卫生健康业务网络。初步建成全民健康信息综合管理平台,实现公共服务、医疗服务、医疗保障、药物管理、公共卫生、计划生育、综合管理等七大业务应用协同和监管。推广使用电子健康码,实现发码率达到60%,省内60%三甲医院支持使用。建设具有广东特色的“智慧医保”“阳光医保”“安全医保”,构建医疗保障信息化平台,提升待遇保障、医药服务管理、医药价格和招标采购、基金监管等方面数字化水平。(省卫生健康委、医保局牵头)
(十七)深入实施“互联网+人社”行动计划。全面推动人社领域信息资源省级集中,构建一体化的“智慧人社”体系,支撑养老保险、工伤保险、失业保险等省级统筹改革,提升就业创业专项资金监管、基金风险全面防控等方面能力。加强“互联网+”公共就业创业服务平台建设,开展职业技能培训和数字化终身教育,提升数字化、网络化、智能化精准服务水平。探索推动以社会保障卡为载体的“一卡通”服务管理模式,推动社会保障卡线上线下应用融合,深化社会保障卡在人社、民政、惠农、扶贫、医疗等领域应用。(省人力资源社会保障厅牵头)
(十八)积极提升航道管理数字化水平。搭建航道数据管理网络及智慧航道公众服务平台,形成建设、养护、管理、服务、生态、航运的指数可视化一张图,实现珠三角区域等级航道电子航道图、航标遥测遥控应用服务100%覆盖,全省内河高等级航道桥梁净高检测服务100%覆盖,提升全省航道通行效率和行业数字化治理水平。(省交通运输厅牵头)
(十九)持续推进“智慧水利”建设。启动广东“数字水利”与“系统治理”融合工程建设,深化水政执法、河长制等重点业务应用,搭建覆盖省、市、县三级全业务、全流程水政执法综合业务管理应用平台,实现涉水违法案件发现、跟踪、报警自动化,水行政执法定时、定点、可视化,以及案件处理规范化、标准化、精细化。(省水利厅牵头)
(二十)积极构建智慧农业新模式。贯彻落实数字乡村发展战略纲要,建立完整可视的农业信息资源目录,打造“一图、一库、一网、一平台”农业农村大数据平台,建设耕地、农业生产经营主体、农村集体资产等基础库及主题数据库,逐步实现数据精准采集、预警、分析、决策辅助和共用共享,建立以大数据为驱动的智慧农业新模式。(省农业农村厅牵头)
(二十一)完善精准扶贫数字化管理服务体系。围绕“六个精准”要求,完善扶贫建档立卡信息系统和大数据平台建设,健全扶贫信息动态公开机制,建立对返贫及新增贫困人口的监测预警机制。加强扶贫与教育、民政、人社、医疗保障等部门间信息交换和共享,做好扶贫工作的数据收集分析研判,提高扶贫工作效能和透明度,确保精准验收,支撑打赢脱贫攻坚战。(省扶贫办牵头)
(二十二)全面提升法治广东信息化水平。推进法治广东一体化信息平台建设,提升法治建设、法治督察和法治广东建设考评的信息化水平,提高行政立法、规章和规范性文件审查备案、行政复议等方面工作效能。加快推进行政执法“两平台”建设工作,在各地级以上市推广应用,深化行政执法大数据分析应用。(省司法厅牵头)
(二十三)大力提升社会治理智能化水平。继续推进人口、车辆等公安基础数据与政务数据的深度融合应用,推出100项“打防管控服”智能化应用,推动社会治安防控从事后被动应对向事前精准预警、趋势预判和主动服务转变,从“单打独斗”向“共建共治”转变,积极支撑平安广东建设,切实提升基层社会治理现代化水平。(省公安厅牵头)
(二十四)开发政府部门公文智慧管理系统。探索建设公文智慧检索应用平台,集中汇集、自动分析各类公文内容和办理信息,提供智能检索、自动分类、关联识别、自动统计、智慧分析、自动推荐等功能。年底前选择不少于5个省直部门试点,实现不少于10000份历年公文的智能分析处理。(省政府办公厅、省政务服务数据管理局牵头)
四、以地市样板带动全省数字政府建设“一盘棋”
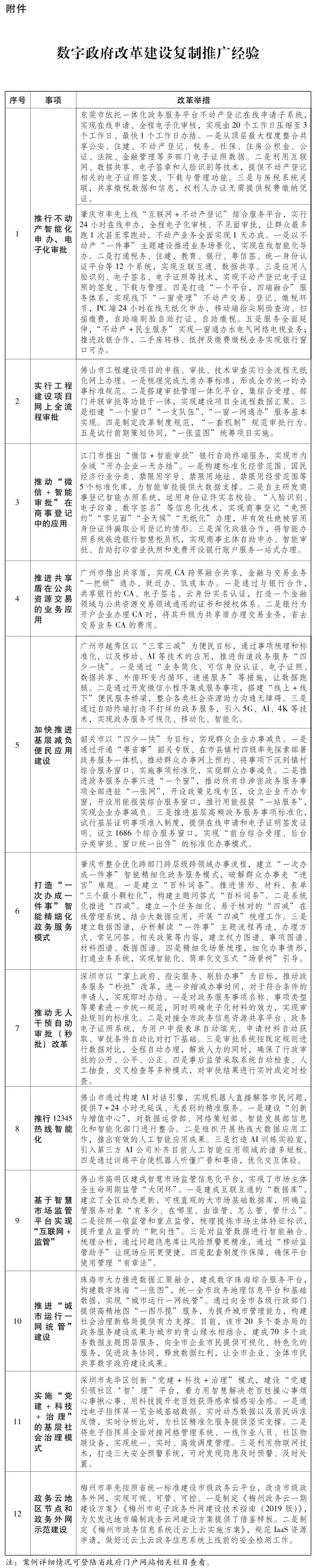
经过两年的实践,各地依托数字政府改革,在营商环境优化、基层减负便民、政务服务提质、社会治理现代化、基础设施标准化等领域推出了一系列创新举措。省政务服务数据管理局在标准化的基础上实施“扬长计划”,按照“成熟一批、总结一批、推广一批”的原则,梳理提炼一批标准化、可复制、可推广的试点经验和典型案例(详见附件),在全省范围内复制推广,以地市样板带动全省数字政府建设省市协同、“一盘棋”推进。
(二十五)以东莞、肇庆、佛山、江门、广州市为样板,推动全省营商环境再优化。选取东莞、肇庆市典型案例,推广不动产智能化申办、电子化审批;选取佛山市典型案例,推广工程建设项目网上全流程审批;选取江门市典型案例,推广“微信+智能审批”在商事登记中的应用;选取广州市典型案例,推广共享盾在公共资源交易中的应用。(各地级以上市政府负责)
(二十六)以广州、韶关市为样板,推动全省基层减负便民再深入。选取广州市越秀区典型案例,推广在城市社区的基层减负便民应用建设;选取韶关市典型案例,推广在市县村镇四级的基层减负便民应用建设。(各地级以上市政府负责)
(二十七)以肇庆、深圳、佛山市为样板,推动全省政务服务水平再提质。选取肇庆市典型案例,推广“一次办成一件事”智能精细化政务服务模式;选取深圳市典型案例,推广无人干预自动审批(秒批)改革;选取佛山市典型案例,推广12345热线智能化。(各地级以上市政府负责)
(二十八)以佛山、珠海、深圳市为样板,推动全省社会治理现代化水平再提升。选取佛山市高明区典型案例,推广基于智慧市场监管平台实现“互联网+监管”;选取珠海市典型案例,推广“城市运行一网统管”;选取深圳市龙华区典型案例,推广“党建+科技+治理”的基层社会治理模式。(各地级以上市政府负责)
(二十九)以梅州市为样板,推动全省数字政府基础设施能力均等化。选取梅州市典型案例,推广数字政府政务云地区节点和政务外网示范建设。(各地级以上市政府负责)
五、夯实数字政府基础能力
继续推进政务云、网及数据中心建设,构建数据治理共建、共治、共享工作格局,加强新技术在政务服务领域的应用,提升自主创新核心能力,守住安全底线,进一步夯实数字政府基础能力。
(三十)继续推进政务云、网及数据中心建设。按照“全省一片云”规划,完成省统筹的14个地市节点平台部署,达到10万核vCPU、300TB内存、10PB存储的资源总量,完成7个珠三角地级以上市已建政务云平台对接。全面完成省直涉改部门业务系统接管和迁移上云,积极推进500个地市业务系统迁移上云。完成政务外网21个地级以上市省市广域网升级改造和60个省直部门省级城域网接入改造,推动各地政务外网IPv6改造。完成省政务大数据中心省市一体化10个试点地市分节点建设,推动全省政务数据资源纵向贯通和共享共用。支持深圳建设粤港澳大湾区大数据中心,促进大湾区信息要素高效便捷流动。(省政务服务数据管理局牵头)
(三十一)全面深化数据治理。优先开通50种常用证照发证服务和200项高频事项用证服务,实现群众办事“免证办”。依托全国一体化在线政务服务平台和省政务大数据中心,实现与70项国垂系统高频数据的对接,推动省直部门共享数据挂接率、数据鲜活率均达到80%以上。结合省政务大数据中心门户、12345热线、“粤省事”等应用,建立共享数据质量问题处理机制。(省直有关部门按职责分别负责)
(三十二)不断提升安全防范能力。通过省级网络安全罩、政务外网互联网出口APT监测、威胁情报分析等方式提升政务外网边界安全监测能力,建立数据全生命周期安全防护和窃密泄密监管机制。积极规划建设密码保障系统,开展密码应用安全性评估,逐步提高省政务云平台及业务系统的密码防护水平。建设智能终端接入安全管理平台,加强信息系统上线前风险评估,强化网络安全审计,确保省政务云平台和政务大数据中心安全合规运行。完善应急响应机制,加强应急响应演练,持续优化网络安全应急响应能力。(省直有关部门按职责分别负责)
(三十三)探索推进区块链技术应用。深入贯彻落实习近平总书记关于区块链技术应用的重要讲话精神,以提升政务服务和行政管理水平为目标,研究推进基于区块链技术的数据共享体系和政务应用平台建设,并在精准扶贫、不动产登记、重要商品监管、金融服务与监管、取水许可证电子证照流程管理、跨境物流监管、行政执法监管等领域开展探索,初步形成具有代表性的区块链技术创新政务服务应用场景。(省直有关部门按职责分别负责)
六、完善数字政府改革保障机制
(三十四)完善制度标准建设。修订省级政务信息化服务项目管理办法及配套文件,完善项目管理模式。优化专家委员会构成,加强专家智力支撑。完善数字政府标准建设工作机制,加快粤政易、粤监管、数据治理等重点标准研制,强化标准符合性测试和实施情况监督。积极推进数字政府立法。(省政务服务数据管理局牵头)
(三十五)提升建设运营支撑能力。规范数字政府建设运营中心内部建设,提升核心技术能力,完善生态伙伴合作机制,提高项目交付质量。加强优势资源整合,充分发挥基础电信运营商、互联网企业以及其他优秀企业在数字政府建设中的作用。不断提高数字政府建设运营支撑能力,进一步强化对党委、人大、政协以及群团组织信息化建设工作的支撑。(数字政府建设运营中心牵头)
(三十六)加强培训宣传。分层次、分类别开展数字政府建设相关培训、研讨活动,提升各地、各部门业务能力和水平。综合运用传统媒体和新媒体方式,开展多层次、多渠道的宣传推广,不断增强数字政府影响力和改革示范带动作用。(省政务服务数据管理局、南方报业传媒集团牵头)
各地、各部门要根据本工作要点,结合实际提出具体措施,细化任务目标和进度安排,认真抓好落实。省政务服务数据管理局要加强督促检查,适时组织开展第三方评估,并通报结果。
- END -
推荐阅读 | SUGGESTED READING

